Pour accéder à toutes les fonctionnalités de ce site, vous devez activer JavaScript. Voici les instructions pour activer JavaScript dans votre navigateur Web.
Sous-titre du site (facultatif)
Article | Energies | Environnement | Science & société
Notre actualité
The paper introduces a multi-regional, multi-commodity investment and operational optimization model to evaluate the levelised transportation cost of hydrogen and its derivatives for specific maritime trade routes. It is formulated as a Mixed-Integer Linear Programming (MILP) with both annual investment and daily operational decisions, covering conversion, export terminal storage, transportation, import terminal storage and reconversion flows. Our model both accounts for stock and flow constraints, and includes factors influencing transportation costs such as maritime distance, port charges and canal fees, ship size and required power, fuel consumption and boil-off gas (BOG) losses.
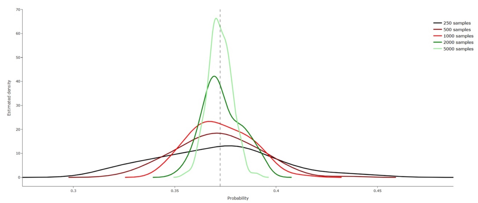
This article proposes a method for calculating the probability of a (potentially non-linear) combination of random events, and finds numerous applications in the study of energy systems under uncertainty. For example, it allows the calculation of the probability distribution of metrics associated with the stability of the electrical system (LOLP, amount of electricity not supplied to end users), the aggregate production of a set of solar and wind power generation units taking into account correlations between sites, or the probability distribution of curtailment for a renewable electricity producer.
Ce mois-ci, nous revenons sur ces sujets marquants du mois pour les thématiques suivantes : les pratiques de consommation, le nucléaire, les énergies renouvelables, les fossiles, les ressources et le numérique, l’electricité, avec un focus sur la demande en électricité; la mobilité, les carburants d’aviation durable, les batteries, et l’hydrogène.
Ce travail de recherche analyse le rôle respectif des batteries et de l’hydrogène dans les systèmes électriques décarbonés, où la gestion de la variabilité des énergies renouvelables devient un enjeu central. Souvent présentées comme complémentaires ( les batteries pour le court terme et l’hydrogène pour le long terme ), leur degré réel de substituabilité restait jusqu’ici peu quantifié.
Félicitations à Anaëlle Jodry (CEA I-Tésé), Quentin Raillard--Cazanove (KU Leuven), Thibaut Knibiehly (RTE Réseau de Transport d'Electricité et laboratoire PERSEE - Mines Paris - PSL), Pedro Henrique Affonso Nóbrega et Robin Girard (PERSEE - Mines Paris - PSL) pour la publication de leur article « Resilience analysis for energy foresight scenarios: addressing the deep uncertainties of hydrogen deployment in industrial hubs ». Ce travail de recherche s’intéresse à la résilience des systèmes hydrogène dans les hubs industriels, dans un contexte marqué par de fortes incertitudes liées aux évolutions technologiques, économiques, politiques et géopolitiques.
Félicitations à Etienne de Chambost, doctorant au CEA I-Tésé, pour sa participation aux Journées des Doctorants 2026 de l’ADEME, qui se sont tenues les 23 et 24 mars sur le site de l’ADEME à Angers. À cette occasion, Etienne a présenté ses travaux de recherche à travers un poster consacré aux enjeux de la biomasse et des carburants durables.
Face à la situation incertaine, ce policy brief propose une analyse des tensions sur l’approvisionnement mondial en hélium, une matière première critique essentielle à des secteurs clés tels que l’imagerie médicale (IRM), la fabrication de semi-conducteurs ou encore la recherche scientifique. Merci à Benjamin Sprecher (Delft University of Technology) et à Vincent Bos (CEA I-Tésé) pour la rédaction de ce policy brief.
Félicitations à Sai BRAVO du CEA I-Tésé pour la présentation de certains résultats de ses travaux de recherche lors du Symposium on Aviation Research (SoAR) 2026, accueilli par la Frankfurt University of Applied Sciences. Cet évènement est un rendez-vous européen majeur dédié à la recherche scientifique sur les enjeux économiques et opérationnels du transport aérien.
Félicitations à Sergio-léo VARGAS ARANDA, Erica Ramirez, Bertrand Charmaison, Maxence Cordiez et Emma Moulan pour la publication de leur article « Cross-border impacts of nuclear phase-out policies on the European power system : Economic and environmental insights for strategic energy planning » dans la revue « Energy Strategy Reviews ».
Congratulations to Loïs Miraux, Tanguy Manescau and Vincent Bos from the CEA I-Tésé for publishing this article in the journal Resources, Conservation and Recycling! Using a new database of project announcements, a probabilistic framework and a system dynamics model of battery demand, aging, and second-life use, this study estimates effective capacities for European Gigafactories, Spokes and Hubs over 2020-2035.
Dans le cadre de ce partenariat, nos équipes du CEA I-tésé, de la chaire TRAVEL et de la Fondation ENAC travaillent conjointement à l’analyse de données quantitatives afin de mieux comprendre l’évolution de la demande des passagers et de développer de nouveaux modèles économiques.
Energy sufficiency has become a key pillar of the energy transition. Yet it remains uncertain whether the existing legal framework is adequately suited to support this shift. France stands out as one of the countries where this issue has gained considerable traction in public debate. We thus examine how a state integrating energy sufficiency into its transition policy translates this ambition into legal and regulatory terms. We have developed an innovative and replicable methodology for assessing legal frameworks, introducing a novel approach to legal analysis in this field.
Cette étude réalisée par le CEA I-Tésé s'intéresse à la structuration des besoins de chaleur du secteur industriel actuels et futurs. La compréhension fine des besoins sectoriels représente un enjeu crucial pour l'élaboration de stratégies de décarbonation efficaces. Les besoins en chaleur industrielle présentent en effet une forte hétérogénéité, marquée par une forte dimension locale et l'utilisation de niveaux de température variés. De plus, les évolutions futures de l'appareil production français et le potentiel d'électrification d'une partie des procédés auront un impact sur les besoins en chaleur futur.
This paper aims to study the intraday dynamics in the unique context of the French balancing phase. Through econometric modelling, we assess how traded volume, price level, and price volatility are influenced by balancing adjustment needs and short-term flexibility availability. In particular, the role of forecast error from renewables production located in France or abroad is assessed. Building on the methodology of Soysal et al. (2017) in combination with panel econometric methods, we can disentangle the effect on market dynamics of positive and negative forecast error.
Nous vous proposons en 10 thématiques clés de la transition énergétique les points saillants de l'actualité 2025, identifiés par l'équipe I-Tésé!
Congratulations to Etienne de Chambost, Louis Merceron and Guillaume BOISSONNET from the CEA I-Tésé for publishing this article in Sustainable Energy & Fuels. Context: The energy transition, alongside sufficiency measures, demands massive electrification supported by low-carbon electricity. However, carbon-based molecules will remain vital, especially in sectors like long-distance transport (aviation and shipping) and chemicals. Biogenic, atmospheric, or recycled carbon sources offer key alternatives to fossil fuels in the shift toward a circular carbon economy, aligning with sustainability goals like the Renewable Energy Directive (RED III).
Félicitations à Virgile HIDALGO pour la présentation d’un point d’étape de ses travaux de thèse, lors des Journées Uranium d’Orsay dans le Laboratoire de Geosciences Paris-Saclay (GEOPS) Le 22 janvier 2026.
Félicitations à Julie Yu du CEA I-Tésé pour la publication de son article dans La Revue de l'Énergie n°681 !
I-Tésé a organisé le 18/09/25 un évènement à l'Académie du Climat à Paris. Si réussir la transition énergétique apparait comme un impératif, quels chemins pour y parvenir ? Ralentir via des modes de vie plus sobres ? Accélérer les développements technologiques ? Au travers de tables rondes et d’échanges, nous avons réfléchi à ces enjeux pour avancer sur des pistes de solution. Replay de la vidéo de la 1e table ronde sur la sobriété.
Haut de page
Acteur majeur de la recherche, du développement et de l'innovation, le CEA intervient dans quatre grands domaines : énergies bas carbone, défense et sécurité, technologies pour l’information et technologies pour la santé.